Вернуться на страницу ежегодника Следующая статья
I. Technological and Demographic Long-Term Trends: Past, Present and Future
Demographic Transformations in the Historical Process in the Light of Technological Development: Theoretical Approach (Download pdf)
DOI: https://doi.org/10.30884/978-5-7057-6469-3_02
Leonid E. Grinin, HSE University, Moscow, Russia; Institute of Oriental Studies, RAS, Moscow, Russia
Anton L. Grinin, HSE University, Moscow; Lomonosov Moscow State University, Moscow
Abstract
The analysis of the demographic component and the demographic dimension of historical process has unfortunately not been sufficiently studied in the social sciences. The demographic development of humankind is even more rarely studied in its close connection with technological development. However, this is an extremely important aspect that can not only explain essential dimensions of the development, but also provide a basis for explaining current processes and forecasting our futures. Moreover, in many ways, it is an integral aspect of analysis, because it focuses on people, the population, that is the main subject of society and humanity. Accordingly, the changes in demographic parameters (both quantitative and qualitative) have an impact on the entire social system, from technology to ideology as well as on the World System as a whole. Population growth is undoubtedly the most important driving force of the development of society. The most important subsystem of society, which constitutes its material basis, combines population and production. The link between demography and production is seemingly obvious, since, on the one hand, production determines population growth opportunities and, on the other hand, population size affects the production and other opportunities of a society. However, this relationship is not so simple and is also non-linear, and in addition, the correlation between the demographic and production components of societies changes significantly over the course of the historical process. It is also not always so easy to explain strong fluctuations and transformations in population dynamics.
In the present study, the authors provide an analysis of the demographic development of humankind in its close connection with technological development, including the 21st century trends. This work, consisting of two articles, aims to provide a theoretical framework for the correlation between the development of production and technology, on the one hand, and demographic transformations, on the other, during the historical process, and to describe all major demographic transformations during human history. The work describes the historical types of population reproduction (TPR) and the reasons for their change. All this makes it possible to make a forecast about the vectors and main features of the coming demographic transformation in the twenty-first century.
This (first) article describes theoretical approaches and models of the connection between production revolutions (Agrarian, Industrial and Cybernetic) and the largest demographic transformations, and also reflects important points influencing population growth and its limitations. It is shown that the production revolution and the development of the production principle cycle in general change the type of population reproduction, and together they provide the most powerful impulse for the qualitative reorganization of the entire social structure and social relations and further world-system configurations. The authors conclude that every production revolution is followed by a fundamental change in demography. And vice versa, population growth causes such changes in society and inter-societal relations, communications and diffusion of innovations that it greatly accelerates technological development. However, there are many nuances and external inconsistencies in this correlation that require explanation. The latter are given in the second article, which also makes predictions about future demographic transformations.
Keywords: demographic revolution, demographic transition, production revolution, largest demographic transformations, World System, ecological niche, population growth constraints, production principle, productive forces, global aging.
Introductory Notes
Throughout the entire historical process, technological changes have been among the main factors influencing demographic growth and socio-cultural development. The close relationship between technological revolutions and fundamental demographic changes emerged quite long ago; in fact, it actually distinguishes human reproduction from the reproduction of any other living beings. In our study, we will consider the dynamics of the relationship between production revolutions – the Agrarian, Industrial and Cybernetic (see below) – and the largest demographic transformations in the course of historical process, including the impact of global aging, which will increasingly affect individual societies and the World System in general and further change in the type of population reproduction in the 21st century.
The importance of the topic is all the more relevant since according to experts, the demographic history has been studied rather insufficiently in comparison with, say, economic history (Vishnevsky 2005). Also, the relationship between the growth of production and population is not sufficiently traced. But, in our opinion, clarifying the correlation between transformations in technology and demography will help to clarify the key moments of demographic history.
The present article will provide the main theoretical foundations for elaborating a model of the mutual influence of production (technological) revolutions and demographic transformations in the course of historical process.
1. The Correlation Between Technological and Demographic Changes: General Ideas
1.1. On Production Revolutions and Production PrinciplesDue to the fact that the article is based on our theory of production principles and production revolutions, it is necessary to give their brief outline (for more details see Grinin 2007a, 2012c; Grinin and Grinin 2013, 2015, 2016; Grinin, Grinin, and Korotayev 2020; Grinin and Korotayev 2015).
According to our concept, the entire historical
process can be divided in terms of fundamental technological changes into four
major periods. These
main technological stages of the world productive forces, which we call
production principles, they are: 1. Hunter-Gatherer; 2. Craft-Agrarian; 3.
Trade-Industrial; 4. Scientific-Cybernetic. The change in production principles
is connected with production revolutions (= technological revolutions, so we
will use these terms as synonyms). We consider the beginning of such
revolutions as the beginning of a new production principle. We single out three
production (or technological) revolutions that mark the beginning of new
production principles. They are: 1) the Agrarian Revolution; 2) the Industrial
Revolution, and
3) the Cybernetic Revolution (see Fig. 2). We divide each production principle
into six phases and each production revolution – into three phases. It is
important to note that these three phases of a production revolution are at the
same time the first three phases of a production principle. The other three
phases of a production principle are the phases of its maturity.

Fig. 1. Production revolutions in historical process
It is obvious that each production revolution is unique and has absolutely peculiar characteristics. But at the same time, there are similarities in their development that allow creating a model of production revolution as of a global and recurrent phenomenon. Our important idea is that each production revolution passes through three phases: two innovative (initial and final) and between them – an intermediate, modernization, phase (see Fig. 2).

Fig. 2. The structure of production revolutions (their phases)
During
the initial innovative phase, the
breakthrough technologies are formed, which then spread to other societies and
territories. There emerges a primary system of a new production principle,
which coexists for a long time with old technologies. Then the intermediate modernization phase starts –
a long and very important period of distribution, enrichment, and
diversification of new technologies of the production principle (which appeared
at the initial innovative phase), a period of improving inventions, during
which conditions are created for the final innovative breakthrough. At the final innovative phase a new wave of innovations dramatically
expands and improves opportunities for a new production principle, which thus,
gains full strength. Thus, the cycle of each production revolution looks as
follows: the initial innovative phase (the emergence of a new revolutionary
productive sector) – the modernization
phase (distribution, synthesis and improvement of new technologies) – the final innovative phase (improving
the potentials of new technologies up to the mature characteristics; see also
Fig. 2).
As the final phase of the production revolution unfolds, the ‘essence’ of the production principle, its opportunities and limitations are revealed, its geographical scope is significantly expanded due to new societies. As a result of the final innovative phase of the production revolution, the new production principle reaches its peak.
The initial phase of the Cybernetic Revolution (in the 1950–1990s) is associated with breakthroughs in automation, energy, synthetic materials, but especially in the development of electronic means of control, communication and information. The Cybernetic Revolution is currently in its intermediate modernization phase, during which all previous achievements are widely disseminated and significantly improved. The technological and social conditions are also being prepared for a future breakthrough. According to our calculations, the final phase may start in the coming decades, in the 2030s–2040s. We denote this phase of the revolution the era of self-managing systems which, based on our assumptions, will last until the 2070s. The scheme of the Cybernetic Revolution is shown in Fig. 3.

Fig. 3. Phases of the Cybernetic Revolution
1.2. Interconnectedness between Production Revolutions and Demographic Transformations: Basic Ideas
For the purposes of the present and second article, it is important to realize that one of the essential characteristics (and consequences) of each production (technological) revolution and its every phase is their huge impact on demography. In their turn, the demographic changes ultimately create conditions for the transition to a new phase of production revolution. This paper is devoted to examining this correlation which is all the more significant since the correlation between development of productivity and population growth has been insufficiently investigated by socio-historical studies. And this sometimes leads to serious theoretical misperceptions. As an example here, we can mention that some reputable demographers argue that the type of population reproduction established as a result of the first demographic revolution remained unchanged for thousands of years until the 18th century (Vishnevsky 1973, 2005). However, this is not entirely true, and in many respects it is completely false, as we are going to prove below.
The population and its growth are undoubtedly the most important driving forces of the development of human society.[1] The population growth made it possible to settle in new territories and different natural zones and to complicate the territorial location of population, in particular, over many millennia it contributed to the process of urbanization and continues to do so; it also complicated the societal structure (in particular, it contributed to the emergence of first small and then large states);[2] led to the division of labor, cultural and media development, the intensification of production and innovation, and much more.
Unfortunately, the analysis of the demographic component as the most important and in many respects the central component of historical process is insufficiently considered in the social sciences. However, this is an extremely important aspect that can explain a lot in the development of the historical process. Moreover, it is in many respects an integral aspect of the analysis, since it focuses on people and populations, that is, on the main subject of society and humanity (see Grinin 2006а, 2006b, 2011b, 2012а). Accordingly, changes in demographic parameters (both quantitative and qualitative) affect the entire social system from technology to ideology.
The most important
societal subsystem, which forms its material basis, combines population and
production. This relationship seems obvious, since, on the one hand, production
determines the possibilities for population growth, and, on the other hand, the
population size affects the production and other possibilities of society.
However, it is far from being so simple, and moreover, it is non-linear, and
the correlation between the demographic and production components of the life
of societies significantly changes during the historical process, although
preserved (we will show this in more detail in the next article).
It should be taken into account that people
are the most important part of the production system (productive forces),
and therefore, within the system of productive forces (as well as the entire
system of production – distribution – consumption), the connection between
demography and technology is very close, although not always direct (see Table 1).
Although population growth has been almost continuous, its rate fluctuated significantly from period to period. And in the course of the historical process, we can distinguish several periods of strong demographic growth, which some researchers call demographic revolutions, and we call them largest demographic transformations (see below; see also Fig. 4). Our work is largely devoted to the analysis of these transformations.
However, it is essentially important that population growth could not and cannot be endless. It has always been limited by various factors and we will discuss some of them below. And since the population growth has always been strictly limited, on the regional and even more on the world-system scale, only major technological breakthroughs could make it possible to overcome these limitations and reach a fundamentally new developmental level.
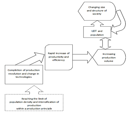
Here we come to the main idea of the present paper: the production revolution and the progress of the cycle of a production principle in general change the type (or pattern) of demographic reproduction, and together they give a powerful impetus to a qualitative reorganization of the whole social structure and social relations in the World System and in the most countries (societies). In Fig. 4 we can see the logic of such an influence and transformation. The transition to a new production principle and its strengthening brings more than just a growing output. It changes the whole economic life. The main point here is that in the world-historical terms, this transition implies creation of not just a new, but of such a management system that has great potential in the future and can be widely distributed and borrowed. At the same time, the labor productivity, yield capacity and land productivity can increase manifold and even by orders of magnitude as a result of production revolutions, and this respectively creates by an order more volume of produced resources and goods. And finally, this leads not just to population growth, but to a change in the type of population reproduction. And this, in turn, changes the whole societal structure (expands and complicates it).
Hence, every
production revolution is followed by a fundamental change in demography. And
vice versa. The population growth causes such changes
in society and intersocietal relations, in communications and diffusion of
innovations which greatly accelerate technological development.
For example, only sufficiently large numbers of population organized by a new supreme power could carry out large-scale irrigation in large river valleys, which led to the transition to a new – very important and productive – phase of the Agrarian Revolution and to its final phase at the end of the 4th – beginning of the 3rd millennium BC. In the16th and first half of the 17th centuries, the population growth in England created a significant sector of non-agricultural jobs, which employed a substantial part of the population (they were fully or partially engaged in non-agricultural crafts). In the 17th and first half of the 18th centuries this contributed to a powerful rise in both manufactory and agriculture and thus, paved the way for the final phase of the Industrial Revolution (associated with the transition to machine production and steam energy). And the powerful growth of agricultural production in England became the basis for the start of a virtual demographic revolution which resulted in the population growing from 6 million to 9.4 million (i.e., by 57 % [Davis 2002], an unprecedented result for Europe) only in the period from 1740 to 1801. This demographic revolution continued for several decades (till the beginning of the 20th century). The global population aging, which has intensified during the modernization phase of the Cybernetic Revolution, is the impetus for moving towards the final phase of this revolution (see Grinin et al. 2023a, 2023b).

Fig. 4. Cognitive scheme of the impact of the production revolution on demographic and other changes in society
Note: LDT – the largest (World-System) demographic transformation (about it see below).
As the production principle evolves, the population density increases, which is one of the important reasons for the start of a new production revolution and the transition to a new production principle.
Table 1. People and their role in the system of production and distribution within different production principles
|
PP* |
Production |
Source of energy |
Exchange |
Distribution |
Consumption |
Accumulation |
Labour division |
Population growth |
General economic system |
|
Hunter-Gatherer |
Most part of productive forces |
Major part |
Minimal; minor impact on economy |
Within a narrow group; traditional, by gender and age and by service |
Almost immediate; subject to natural cycles and environment |
Stocks are minimal and natural |
By age and gender |
Minor effect the system and technologies |
People are the main
element; technology is important but complimentary part of the production
system. The purpose of production is to ensure the survival |
|
Craft-Agrarian |
A very important part of productive forces |
A very impor- tant part, but in general begins to yield to biological (animal) and natural energy |
Limited; impact on the system and technology is limited |
Within large collectives and states (taxes); by social status; ruling minority begins to influence the entire distribution system |
Seasonally delayed;
generally subordinated to the logic of production, but part of the population
is already freer and more variable: |
Stocks are significant; at different levels of society; wealth appears in a special form of money, which significantly affects the entire production and consumption system |
Gender and age; social and socio-technological (craft, trade); determines the status of a person |
Determines the
scope and influences technology, exchange, the system of production, |
People are the focus but the role of technology is
growing sharply. The purpose of production is to ensure the socio-political
stability |
Continuation of Table 1
|
PP* |
Production |
Source of energy |
Exchange |
Distribution |
Consumption |
Accumulation |
Labour division |
Population growth |
General economic system |
|
Trade-Industrial |
The role of peo- |
A small part |
Central; affecting the entire system; people
are treated as mar- |
Within states and regions; complex social function rational, the role of the state fluctuates |
The role of consumers increases. The aspiration to constantly increase consumption and growth of consumerism |
Very complex, largely determining the entire system, people are included in the general economic system as those who save money |
Functional and technological |
Becomes an important part of the whole production and consumption system |
The purpose of the production is to provide profit to the organizers within the national system |
|
Scientific-Cybernetic |
Technologies start to replace people in production |
A very small part |
Central, but with
an in- |
In the global system (World-System). Very complex, everything is noticeably related to the age structure and aging |
The main role of people in the system is as consumers. As a result, the system must change in terms of greater predictability and less consumerism |
Very difficult, but requiring people to save less at the expense of non-market and social support systems (this is connected with aging) |
Thanks to technology, the infinite fragmentation of functionality stops, a certain return to universalization begins** |
Population growth is no longer an important part of the system; but the growth of life expectancy and its material and biological benefits becomes increasingly important |
The purpose of production is to provide a global system and somewhat equalize opportunities for people from different places and from different strata |
Notes: * PP – production principle (see above). They are taken in their mature phase, which is especially important to take into account for the Scientific-Cybernetic production principle (since its mature features have not yet appeared at present).
** Fragmentation of functionality (i.e. the process of more and more narrowing specialization) which continued for many centuries is suspended as a lot of functions are transferred to smart and self-managing systems, and people, with the help of artificial intelligence and self-managing systems, acquire a variety of competencies and can actually become generalists: lawyers, doctors, artists, journalists, etc. A process that has been going on for decades (and as its result we became photographers, typesetters, camera operators, bloggers, bank operators, ticket masters and so on) will become even more important in the future.
Table 1 clearly shows that people are always the most important part of the production system (productive forces), but within the system of productive forces (and in general within the production-consumption system), the role of people changes noticeably: the smaller the share of human labor in a product (in energy), the less the need for an increase in the number of people, but, on the other hand, the higher the productivity of labor and, accordingly, the volume of production, the higher the role of people in the economic system as consumers and creators of demand.
2. The Largest Demographic Transformations (LDTs) and Production RevolutionsThe concept of the demographic revolution was introduced by the French demographer Adolphe Landry in 1934 (Landry 1934), who described the process of a rapid population growth in Europe and then a sharp decline in the birth rates after the First World War as a result of reduced fertility due to abortion, contraception and family planning (i.e., the process which is now more often called the demographic transition and which we will discuss later). This concept became widely recognized when in the 1950s, a huge population growth started in Asian, African and Latin American countries, also known as the population explosion (see e.g., Arab-Ogly 1978; Vishnevsky 2005; Ehrlich 1975; Fischer 1993; Saavedra 2019). Sometimes they distinguish three demographic revolutions associated: 1) with the transition from an appropriating to a producing economy in the Mesolithic and Neolithic (see, e.g., Bocquet-Appel 2011); 2) with the transition to a modern industrial society in the 18th – 19th centuries; and 3) with the above-mentioned revolution in developing countries, which was especially intense in the 1950s–1970s. Sometimes only two demographic revolutions are singled out when the last two are combined into one (e.g., Vishnevsky 1973, 2005).
However, with the development of demographic science, the term ‘demographic revolution’ lost its ground (and is now used quite infrequently), since it was substituted for the concept of demographic transition (introduced by the American demographer Frank W. Notestein in the 1940s–1950s [Notestein 1953; see also Coale 1983, 2013). This substitution happens because the change of the type of population reproduction (TPR) as a result of the Industrial Revolution had two pronounced phases: 1) a decrease in mortality with preserved high birth rate and, accordingly, rapid population growth; and 2) a decrease in the birth rate and a transition to a model of low population growth. So, the notion of demographic transition unified both phases. At the same time, they started to denote the first phase as the demographic revolution, although Landry himself (1934) and other researchers spoke and still speak about two phases of the demographic revolution (e.g., Vishnevsky 1975); and still some researchers use both terms, as, for example, Chesnais (1992). As a result, the concepts of demographic revolution and demographic transition are often confused or overlap each other.
In addition, one should point out other important ideas related to the demographic theory, which cause inconvenience and insufficiently fruitful application of the notion of demographic revolutions to the historical process:
1. For the period of transition to agriculture, the concept of a demographic revolution was introduced by analogy with the demographic revolution of the industrialization period, but unlike the latter, the former concept was not elaborated, and therefore does not have a proper theoretical relevance. In particular, the concept of demographic transition, which is now considered as a process first of a powerful increase and then of a decrease in natural population growth, could not and cannot be applied to the demographic revolution in the Neolithic. Therefore, the description of the ancient demographic revolution in terms and methods of modern demographic processes is not always productive, especially since the concept of the Neolithic Revolution only partially coincides with the process that we denote as the Agrarian Revolution.[3] Perhaps, this is related to the above mentioned false statements that the type of population reproduction established as a result of the first demographic revolution then remained unchanged for thousands of years until the 18th century (Vishnevsky 1973). In fact, as we will show, the transition to intensive agriculture launched profound and large-scale demographic changes in societies and gave rise to the Eurasian world-system.
2. The concepts of demographic revolution and demographic transition are confused at the country and world-system levels, which in some cases poses a serious challenge for theoretical perception (as we will see below).
3. It has been a long time since the Industrial Revolution of the 18th – 19th centuries, and at present a new production revolution – the Cybernetic one – is unfolding. The initial – informational – phase of the Cybernetic Revolution occurred in the 1950s–1990s, and its final phase will begin in the coming two decades. However, since the demographic theory follows its own logic, it turns out that the Agrarian and Industrial production revolutions caused related demographic revolutions, while the Cybernetic one did not. But this does not mean at all that the previous logic of historical process (that each production revolution brings a change in the type of population reproduction) is violated here. Here, the logic of the analysis of the two most important components of the historical process is simply visually violated.
Thus, the problem consists in the lack of a developed theory of correlation between major technological and demographic changes. At the same time, as we observed, the concept of demographic revolution cannot be applied to the description of demographic transformations in the historical process since it is not properly elaborated and is actually absorbed by the concept of demographic transition. Any attempts to improve it would only increase the terminological confusion, and also would not allow us to separate the level of individual countries from the world-system level.
Therefore, we will no longer use the concept of demographic revolution. And instead we employ the concept of the largest (world-systemic) demographic transformations (abbreviated as LDT, thus omitting but implying the world-systemic transformations from the abbreviation).
The largest demographic transformation (LDT) is a change in the type
of population reproduction (TPR), as well as
in the spatial and social structure of population of a society on a
world-system scale.
Notes to the definition:
· The LDT can be associated both with large quantitative changes in the population size, and with large qualitative changes in the conditions and parameters of the population's life (more about it see below).
· The spatial change is determined by population growth which required settlement in new or previously sparsely populated territories.[4] There would also emerge larger settlements. So urbanization was known since the 4th millennium BC, and in particular it became an important part of the demographic changes of the 19th – 20th centuries.
· A vigorous population growth inevitably led to the complication of societies and changes in their political and social structure.[5]
· It is important to note that the LDTs occur on a world-system scale. The matter is that there were observed significant changes in the population size in certain countries – the local demographic transformations.[6] However, they were associated with local improvements, innovations or peculiarities. The World-System concept, of course, is related to the historical scale of world-systems, but in general it shows that this is a change of the type of population reproduction (TPR) in the leading part of the World-System or in its core.[7]
· The LDTs as a world-system phenomenon are associated with production revolutions and result from them since the revolutions in technology act as an energy and material opportunity for LDT.
· The LDT generally leads to an increase in the quality of life of the population, but the dependence here is indirect (see below for the quality of life).
The type of population reproduction[8] is a stable pattern of population reproduction, which is formed as a result of the actual technological and socio-cultural level of societal development. It is characterized by fertility rate, mortality, natural increase, and associated life expectancy and its quality. The TPR changes due to the largest demographic transformations. The type of population reproduction can change due to an increase/decrease in the birth rates and/or a decrease/increase in mortality. At the same time, the decrease / increase in mortality could be total, that is, for all groups of population (e.g., after overcoming epidemics, famine, or with improvement of health service) or in certain cohorts (among infants or elderly people).
Until quite recently, the change in the TPR was associated with a rapid (by several times) growth of population in comparison with previous periods, as well as of the population density. That is, it was primarily a quantitative change, which would promote certain qualitative changes, which, as already mentioned, to a certain extent led to qualitative changes.
Let us consider this for clarity (explanations to the data will be given below but mostly in the second article). We will see that a relative population growth decreases from one production revolution to another. Therefore, the Agrarian Revolution turned out to have the most effect on the relative population growth. We mean that during the Agrarian Revolution the population growth exceeded the population growth in the pre-agricultural period in relative terms much more than it did as a result of the Industrial and Cybernetic Revolutions. Thus, by the start of the Agrarian Revolution, the world population hardly exceeded 10 million people, while in the 15th century prior to the Industrial Revolution, there already lived several hundred millions people (400–500 million, see below and in the second article), that is, the quantity difference is at least 40 times (see, e.g., Livi-Bacci 2017; Korotayev 2020a). By the 1950s, when we date the beginning of the Cybernetic Revolution, there lived 2.5 billion people. Consequently, during the period of the Industrial Production Principle (i.e., over 500 years), the world population increased by five–six times. During the seven decades of the Cybernetic Revolution, the world population has tripled. According to forecasts, by the end of the 21st century the world population will hardly exceed 10–11 billion people (UN Population Division 2023), that is, over the period of the Scientific-Cybernetic Production Principle, the population will increase by only four times. Thus, while during the Craft-Agrarian Production Principle the population increased by dozens of times in absolute terms, then during the Industrial and Cybernetic principles it grew only by several times. At the same time, in the 2nd millennium AD, the absolute population growth rate per unit of time increased every century. Thus, the relevance of quantitative changes in the population during the historical process decreased, while the importance of qualitative changes in people's lives would grow. And this is directly related to the technological progress, which step by step replaced humans as the most important part of production.
The quality of life has been improving for a
long time. This is due to the growth of technological opportunities and the
wealth of society. Of course,
the distribution of wealth was extremely unfair and unequal, but the quality of
life increased, albeit very slowly. This process accelerated significantly
during the industrial era, and especially during the initial modernization
phase of the Cybernetic Revolution (poverty reduction). This trend is likely to
continue for a long time. But all this is an increase in the material quality
of life brought about by the division of labor and the growth of wealth and
technology. The improvement in the biological quality of life (which, of
course, is associated with material well-being) was extremely slow and inconsistent,
although it still took place, and life expectancy also slightly increased,
including due to the development of medicine and the social welfare system.
But, again, this was mainly due to the material improvements in the quality of
life. Good food, clothing, rest, care opportunities, etc. are the factors that contribute to the increase in life
expectancy and the decrease in mortality. In fact, in Europe the quality of
biological life began to increase steadily from the 17th – 18th
centuries due to technology, and this has become a trend since the 19th
century (although urbanization has increased the number of mortality factors).
During the Cybernetic Revolution, this trend has become very important and will
continue to increase, albeit with setbacks.
We can divide qualitative changes into two closely related types: material improvements (better nutrition, living conditions, work, etc.) and improvements in the biological quality of life (better medicine, special technologies, special ways of maintaining health, etc.).
Although the improvements in material quality of life were observed at least since the Agrarian Revolution (in clothing, housing, heating, a variety of food, etc.),[9] until quite recently it occurred noticeably slower than the population quantitative growth (and often did not affect considerable segments of population). Only after the completion of the Industrial Revolution the growth of material well-being became on a par with the population growth, and later overtook it.
However, during the Cybernetic Revolution, the change of the TPR became mostly associated with qualitative changes. In other words, the latest LDT resulted in improvement in quality of biological life (the increasing life expectancy, aging, as well as the health-related quality).[10]
Now the names of the types of population reproduction should become clearer: 1) simple reproduction (natural) was characteristic of the Hunter-Gather Production Principle; 2) slow growth (social-natural) – of the Craft-Agrarian Production Principle; 3) fast growth (socio-quantitative) – of the Trade-Industrial Production Principle; and 4) qualitative changes (socio-qualitative) – of the Scientific-Cybernetic Production Principle.
As we mentioned, one may speak about a correlation between production revolutions and the LDTs. In a certain sense, one can even argue that in a certain aspect, production revolutions and demographic transformations are different phases of the same techno-demographic cycle.[11] While the production revolution opens up new ecological niches, the LDT fills those niches.
The different dynamics of technological and demographic changes also show that, although this correlation is evident, still due to the acceleration of technological process (and the historical process in general), the largest demographic transformations appear linked not to a single but to several phases of production revolutions (see examples below). Also, wars and depressions while stimulating growth and technological breakthroughs have a negative impact on demographic dynamics. And this was particularly evident in the first half of the 20th century.
Due to the different dynamics as well as to a number of other reasons that we cannot discuss in this paper, we do not consider the largest demographic transformations in terms of cycles similar to those of production revolutions. As it is shown above, the cycle of a production revolution consists of three phases. We consider the largest demographic transformations as separate events (transformations) that are associated with certain phases of production revolutions, as well as with the mature phases of production principles. On the one hand, the logic of demographic change implies a change of generations while technological breakthroughs can occur even within the lifespan of one generation (in particular, this applies to the Cybernetic Revolution). On the other hand, in ancient times, technological revolutions happened much less frequently. In fact, thousands of years passed between the initial and final phases of the Agrarian Revolution, that is, tens and even hundreds of generations succeeded. It is also extremely important to understand that in the last two centuries the rate of technological change has accelerated so much that the demographic changes associated with them have actually become almost continuous, and still they do not keep up with the change of technologies, while somewhere they are ahead of them. And, the growing connectedness of the World System also greatly affects both types of transformations but in different ways. Therefore, although the logic of the connection between technological and demographic changes is very strong, it requires taking into account the difference in dynamics, which we will show in the second article in the explanations and tables.
We distinguish six largest world-system demographic transformations (LDTs) within the historical process. They are systematized in Table 4, and described in the final section of the second article. The first three LDTs have already taken place. The fourth LDT is also almost completed, but in some developing countries not to the full extent yet. Today we witness the unfolding of the fifth LDT which is associated with aging. The sixth LDT is hypothetical and may be associated with the completion of the Cybernetic Revolution and the mature phases of the Cybernetic Production Principle.
We distinguish the following LDTs: 1) the Neolithic (10–5 thousand years ago), associated with the transition from hunting and gathering to primitive agriculture; 2) civilizational (5000–500 years ago), associated with the transition to intensive agriculture; 3) the anti-Malthusian (1700–1930s), associated with the Industrial Revolution; 4) the LDT of the Third World (1890–1980s), associated with a sharp drop in mortality in developing countries and including the ‘population explosion’ of the 1950s–1970s; 5) the adaptation to aging (1960–2050s), associated with the Cybernetic Revolution and the development of the global aging process; and 6) the techno-biological (2060–2220s). The first three LDTs have already taken place. The fourth has also largely been completed, although it is still ongoing in some developing countries. The fifth LDT, associated with aging, is currently taking place before our very eyes. The sixth LDT, associated with the completion of the Cybernetic Revolution and the mature phases of the Cybernetic Production Principle, the transition to deep aging with a significant increase in life expectancy, is predictable.
It is obvious that there are more or less severe limitations to population growth at each stage of the historical process.
The most important factors limiting the population growth among hunter-gatherers are:
а) a sufficiently large area necessary to supply an individual (in some Siberian regions the so-called ‘hunter's path’ was about 300 km long);
b) the inability to hunt more game or harvest more plant food / useful biomass than is allowed in a particular area without affecting its reproductive capacity in the future;
c) the need for fairly large ‘neutral’ territories between communities;
d) scarcity of other (non-food) resources (e.g., in the north it is the fuel scarcity);
e) if a settlement is permanent, then the resources are limited; if people have to constantly migrate, then a large number of children is a huge burden during roaming;
f) during the pre-agrarian period, women had natural limitations associated with a long lactation period (due to the inability to feed infants with other foods that are too coarse for them). Hence the limitation of conceptions and births due to prolonged lactation. There were also other factors that reduced the female fertility during the hunting-gathering period compared to the agrarian period, for example, a low-carbohydrate diet (see, e.g., Bocquet-Appel 2011; Livi-Bacci 2017);
g) high natural infant mortality rate characteristic of a nomadic lifestyle.
In a pastoral society some restrictions were eliminated, but the number of pastoralists directly depended on the size of pastures.
In agricultural societies, population growth was limited by the following factors:
а) the amount of cultivable land (as well as the need to leave most of the cultivable land for idle land in extensive/slash-and-burn agriculture) (see, e.g., Boserup 1965);
b) the fertility of the land, although the development of technology could increase this fertility;
c) favorable climate and other available natural resources (forests, rivers, etc.);
d) the danger of natural disasters and epidemics;
e) external threats and conflicts with neighbors;
f) the quality of domestic peace and order provided by political power. And a well-organized and long-existing centralized state was an exception rather than a rule during this period.
Let us consider these limitations in detail.
The population growth depended on fertility of the soil and the amount of cultivable land, which is sometimes defined as the carrying capacity of the ecological niche that people occupy. It is possible to calculate mathematically the maximum possible population in a certain area with certain technologies. But, as a rule, society could hardly even come close to this mathematical limit, since the conflict factor came into play. We believe that after occupying half of the possible capacity (or even far from reaching this half) it became congested: the settlements would become situated too close to each other and friction arose (Carneiro 1987; Korotayev, Malkov, and Khaltourina 2006b; Grinin 2007b; Grinin and Korotayev 2012b; Zinkina, Korotayev, and Andreev 2016).[12] In addition, waste products polluted large areas. And if the population density increased, for example, in cities, there would spread contagious diseases that could eliminate most part of inhabitants. If the climate changed, then the capacity of the ecological niche often reduced dramatically, with all the consequential effects (see, e.g., Lee 2007; Parker 2013). Crop failures, which could occur from time to time, also had a strong effect on population growth. The danger of wars and raids had considerable effect and made it necessary to leave large unoccupied territories or use places with better natural protection, such as hills and high banks (which were few).
But there were exceptions when highly organized power, inner peace, attention to management led to a considerable population growth. China achieved especially great successful here (see, e.g., Grinin 2007b; Grinin and Korotayev 2012b; Korotayev and Khaltourina 2006). In such cases, the population could amount large numbers (tens, and in some cases even hundreds of millions of people).[13] And although the population growth generally led to intensification of agriculture (Boserup 1965), even in these states the population growth could not be infinite. In this case, the population growth was already limited by environmental opportunities (the amount of land and other resources, as well as the increased risk of epidemics, conflicts, etc.) (see, e.g., Chu and Lee 1994; Nefedov 2013, 2014b; Korotayev and Khaltourina 2006; Korotayev et al. 2011; Lee and Zhang 2010; Korotayev, Zinkina, and Andreev 2016). Sometimes, due to some technological innovations and development of new territories, the ecological niche expanded dramatically and the population increased considerably (as was the case in Sung China in the 11th century AD, when, thanks to the development of the South, new varieties of rice and other technological innovations, the population almost doubled from 60 million to 100 (see Kychanov 1986; Lapina 2002; Korotayev and Khaltourina 2006; McNeill 2013; Zhao and Drechsler 2018). However, in any case, the agricultural economy had certain optimal population limits, since sustainable production growth in such systems is an exception rather than a rule. Sooner or later, the land became scarce. Social tension would increase in the context of lack of land and resources, and increasing taxes and injustice (see, e.g., Usher 1989; Nefedov 2004, 2014a; Ko-rotayev and Komarova 2004; Grinin and Korotayev 2012b; Goldstone 2016; Korotayev 2017).
Thus,
partial overcoming of limitations on the basis of a technological breakthrough
led to the emergence of long-term (from several decades to two to three hundred
years) demographic cycles: as a result of rapid population growth, a country or
region fell into the so-called Malthusian trap (Malthus 1798; Artzrouni and
Komlos 1985; Steinmann and Komlos 1998; Kögel and Prskawetz 2001; Komlos and
Artzrouni 1990; Steinmann et al.
1998; Wood 1998; Korotayev, Zinkina et al. 2011; Korotayev, Malkov, and
Grinin 2014; Zin-kina and Korotayev
2014; Korotayev, Zinkina et al. 2016;
Korotayev and Zinkina 2014, 2015, 2022), social tension arose due to the
land scarcity, increasing poverty and considerable stratification. As a result,
society entered a period of catastrophes and disasters (for more details see
Nefedov 2007; Korotayev 2006; Korotayev, Komarova, and
Khaltourina 2007;
Grinin 2011а; Gri-
nin and Korotayev 2012b; Usher 1989; Chu and Lee 1994; Komlos and Nefedov 2002; Nefedov
2004, 2013, 2014a, 2014b; Korotayev and Komarova 2004; Korotayev and
Khaltourina 2006; Turchin and Nefedov 2009; Mal-
kov 2009; Korotayev, Zinkina et al.
2011; Lee and Zhang 2010; Korotayev, Zinkina, and Andreev 2016; Goldstone 2016;
Korotayev 2017; see also Borsch 2004, 2005).[14]
This was all the more probable since the first more active and talented rulers could be replaced by others, soft and more infantile, prone to wastefulness and short-sighted.[15] The social system, when facing restrictions, would become unstable and collapsed under adverse circumstances (wars, invasions, and prolonged crop failures). This could lead to socio-demographic catastrophes, while the loss of population as a result of famine, epidemics, invasions, and other cataclysms sometimes numbered many millions or even tens of millions of people.
As already mentioned, the long-term (‘secular’) socio-demographic cycles are not characteristic of all agrarian society, but only of some of them, the highly organized ones, which generally were an exception to the rule and which contributed a lot to the development of civilizations.[16] As for demographic catastrophes in Europe (primarily in Western Europe), they were associated, in particular, with epidemics.[17] Let us consider the figures. The (total) population of Europe amounted 38.5 million in the year 1000; 73.5 million – in 1340; and 50 million – in 1450 (Russel 1975: 36). That is, we observe a fairly considerable for the Middle Ages twofold population growth within 340 years (due to the rise of agricultural, industrial, state and other cultures), and then a terrible depopulation associated with bloody wars, climate deterioration, other disasters, but especially with the plague (Black Death) after 1347 from which the population could not recover even a century after. During three years of the first wave of the epidemic in 1348–1350, the mortality in some countries reached 25 % (!) (Russel 1975: 55; see also, e.g., McNeill 1998; Livi-Bacci 2017).
For a long time (up to the beginning of the 19th century, and in some places even later), the limits of the previous period, that is of the described above Malthusian type, were still strongly perceived, so the amount of cultivable land generally defined the ecological niche. During the Modern Age, the ecological niche expanded markedly, for example, due to new lands, colonial economy, growth in trade and new crops (see Grinin, Korotayev, and Malkov 2008b; Grinin et al. 2009).[18] But although considerably expanded this niche was still determined by the amount of cultivable land.
But as a result of the final phase of the Industrial Revolution, the development of science, culture, sanitation and medicine, the new conditions for population growth were created due to a significant decrease in mortality. The old restrictions were still preserved and sometimes quite acutely, but in general, they were weakened.[19]
It is very important to note that by the end of the 19th century, the limitation on the population growth was generally eliminated in societies where its number was determined by their own agricultural productivity. Now the population in such societies appeared involved into Industrial production and could grow significantly due to food imports. This could only happen as a result of a powerful expansion of trade in grain and other products within the World System, which meant the escape of industrial countries from the Malthusian trap. Thus, the growth of agricultural production in some countries supported the growth of industry and science in other countries. As a result, in general, there is a considerable population growth, especially in industrial and industrializing countries.
However, the escape from the Malthusian trap did not mean the elimination of other limitations, which began particularly evident against the background of increasing population and changing demographic proportions. In particular:
a) in the 20th century, famine was still a frequent phenomenon in Russia/USSR, Asia and Africa;
b) social cataclysms and wars significantly influenced the limits of population growth in many countries in certain periods;
c) insufficient (by today's standards) development of medicine and pharmaceutics, as well as of social and health education hampered further reduction of mortality rate (in other words, the limits of its reduction were outlined). And, by modern standards, the mortality rate was, of course, still high for a relatively young European society;
d) insufficiently high (by today's standards) level of the GDP per capita, absence of social policy, which began to be fully implemented only at the beginning of the Scientific-Cybernetic production principle, with a strong social and property stratification, – all these put restrictions on the possible increase of life expectancy, the subsistence of large families and caused social upheavals. Wars also appeared a fairly significant factor;
e) urbanization became the most important limitation (which was one of the most characteristic features of the type of population reproduction during industrialism). The birth rate in cities (including in pre-industrial periods) was always lower than in rural areas, while the mortality rate could be higher. Cities grew due to migration from the countryside. When urbanization achieved high rates (see Davis 2002; Zinkina et al. 2019), the overall birth rate began to fall significantly as a result of both increased modernization and influence of a number of other factors (Chesnais 1992; Caldwell et al. 2006; Reher 2011).
The beginning of the Scientific-Cybernetic Production Principle was marked by a phenomenon that was called a population explosion. While during the Paleolithic the population grew by 3 % per millennium (see in the second article), then in the 1960s there were years when the population of the Earth grew annually by almost 3 %!
The inability to feed a rapidly growing population was one of the pressing problems in developing countries. And the dramatic growth of population only exacerbated this limitation, bringing to life the gloomy Malthusian forecasts, the possibility of a transition to zero growth was actively discussed (Spengler 1976; Arab-Ogly 1978; Ehrlich 1975). However, during the 1940s – 1980s there occurred the so-called Green Revolution in the developing world, which significantly loosened these limitations (see, e.g., Pingali 2012; Grinin and Korotayev 2015).
The latter was of particular importance for the countries such as Mexico, Korea, India, Pakistan, Indonesia and a number of other states. In particular, it was possible to develop varieties of rice and other cereals adapted to the characteristics of specific countries (Philippines, India, etc.), which were many times higher in yield than the previous ones. During the Green Revolution, the progress in agricultural technology was much faster in many third-world countries. The successes were impressive and even remarkable. Overall, over the past 50 years, the Third World has witnessed exceptional growth in grain yields, despite increasing land scarcity and rising land costs. Although the population more than doubled, cereal production more than tripled with only a 30 % increase in cultivated area (Wik et al. 2008; Pingali 2012). Between 1960 and 2000, the yields in all developing countries increased by 208 % for wheat, 109 % for rice, 157 % for corn, 78 % for potatoes and 36 % for cassava (FAO 2004; Pingali 2012; Grinin and Korotayev 2015, 2016; Grinin and Grinin 2015), and this caused a powerful demographic growth (population explosion).
Here, by the way, it will be useful to recall the historical analogy about Sung China in the 11th century AD, which we discussed above. In both cases, we see an obvious correlation between technological and demographic transformations, only in China it was a local (albeit very large) demographic transfor-mation, and in the developing countries of the second half of the 20th century it was a world-system one.
Thus, already the first decades of the Cybernetic Revolution significantly removed the previous limitations due to the development of production, science, medicine, etc. and green revolution in developing countries. However, along with these achievements in the elimination of limitations, fundamentally new obstacles for population growth appeared.
Paradoxically, the main constraint for population growth (first in developed, and then in many developing countries) was science and medicine which gave rise to a population explosion, reduced mortality and increased life expectancy. As soon as contraceptives and many other opportunities to limit births by planning a family appeared, the psychology of people (also due to the explosively growing coverage of population with modern education), especially of women, began to change dramatically towards liberation from children and to having one or two children and even towards total childlessness (e.g., Caldwell et al. 2006; Korotayev, Malkov, and Khaltourina 2006a; Lesthaeghe 2020).[20] This was facilitated by a targeted policy and propaganda of the ideology of regulating family and striving for women's equality.[21]
There are a number of other important limits to population growth:
a) the process of population aging along with changing share of older people in the population of societies naturally limit the overall fertility and lead to an increase in the death rate;
b) globalization has led to the understanding of the scarcity of the Earth's resources, in particular in the limitations of ecology and climate. Thus, at the present moment, although the Malthusian limits have been reduced, and the opportunities provided by science and technology seem almost unlimited, the constraints of the Earth becomes the limitation for population growth;
c) the example and authority of developed countries play an important role in terms of demographic policy for many developing countries.
Conclusion. Towards Cybernetic Society
Thus, we have shown that every production revolution is followed by a fundamental change in demography, which we have called the largest demographic transformations, while the population growth, in turn, causes huge changes in society and greatly accelerates technological development. We also found out that as a result of the development of the cycle of the production principle, a change occurs in the type of population reproduction, and together they give a powerful impetus to the qualitative reorganization of the entire social structure and social relations.
In the second article, we will show, but in more detail, in conjunction with historical changes and facts, how these theoretical models have been implemented in different periods of the historical process; we will present a detailed analysis of the largest demographic transformations, their causes and consequences. On this basis, we made predictions about the vectors and main features of the coming demographic transformation in the 21st century, associated with the completion of the demographic transition and the process of global aging. The latter process also receives little attention in social science; however, according to the authors, it is this process that will determine the largest transformations in the current century.
The correlations we have revealed are important not only for understanding of the historical process. They are also the basis for the scientific forecast of changes in the population reproduction model as well as the type of population reproduction in the 21st century, and how this type will correspond to the largest world-system demographic transformations. We are talking about very serious qualitative changes in the demographic sphere. And in particular, these changes, together with the technological changes, lead to the formation of a new type of society – the cybernetic society.
We can present the authors' vision of what the future society will be like, a future society which will be formed as a result of numerous transformations. We denote this new unprecedented type of society as cybernetic society because its formation will be inextricably linked with the completion of the Cybernetic Revolution. We expect that it will be a society, which will have fundamentally new characteristics and consequently will be very different from all previous societies. Why? On the one hand, it will be closely linked to profound technological changes in the management and regulation of our lives at all levels. On the other hand, it is inextricably linked to the process of global aging; moreover, aging becomes an integral part of society. As it develops and social institutions adapt to it, no sphere of society will remain unchanged, including technology, economy, consumption, social sphere, ideology, ecology, international relations, etc. In short, this cybernetic society is an elderly society with institutionalization of age, relying almost entirely on smart (cybernetic) technologies and self-managing systems. Accordingly, this society will have its strengths and weaknesses, successes and even triumphs, but it will not be free of some serious problems and tensions. Cybernetic society will have to go through a difficult path of social frictions, conflicts, and optimizations before many things become institutionalized. Techno-social regulation has important advantages, but it also involves coercive violence against the will and freedom of people. Therefore, a long period of adjustment will be necessary to optimize regulations in order to take into account a variety of needs, desires and problems.
Thus, the cybernetic society is a society that will emerge as a result of the completion of the Cybernetic Revolution, which will be (a) super-techno-logical; (b) socio-technologically regulated at all levels; (c) a society where, as a result of the aging process, the division into age categories will become much more socially significant than it is today (i.e., age will become a much more important social marker than today).
Let us consider the expected shape of cybernetic society in various fields (see Fig. 5):
1) in the technological sphere, the active development of self-regulating and self-managing systems is expected, which will make it possible: a) to ensure an increase in life expectancy and an improvement in the quality of biological life, which will intensify the process of global aging; and b) to transform political, administrative, managerial, social and economic relations;
2) in the demographic sphere, we expect: a) stabilization of the population (or movement towards it) on a global scale; b) an increase in the proportion of older people in some societies, which will lead to a marked increase in the social and political importance of these age cohorts;
3) in the economic sphere, we expect that: a) the aging of the population will lead to a certain conservatism in needs and demand (Grinin, Grinin, and Korotayev 2020). This will lead to a noticeable reduction in consumerism and a rebalancing of the economic model of supply, demand, and consumption. In particular, the movement from the acquisition of goods towards the improvement of biological quality of life and healthy lifestyle will intensify; b) capitalism as an economic structure will persist (about the evolution of capitalism, see Grinin, Malkov, and Korotayev 2023; Malkov, Grinin et al. 2023), while market relations will change towards greater stability and predictability (i.e., market volatility will decrease) due to the fact that self-regulating systems will be the leading technologies, and they essentially require certain stability;
4) in politics and administration, the development of self-regulating systems will lead to very significant, one might even say revolutionary, changes in the field of governance, because many social and administrative relationships will be regulated by these systems. This will take place both at the level of individual administrative units and cities (so-called smart cities), and at the level of the state as a whole. The result will be the emergence of what we have called the ‘electronic state’. This will lead to a sharp reduction in the number of bureaucrats, as well as to the ‘cheapening’ of the state, and to a reduction in the vices associated with management (corruption, bureaucracy, etc. [see Grinin, Grinin, and Korotayev 2021a]). But this will also create a number of problems. On the one hand, with the development of social self-regulating systems a transition to direct democracy through permanent electronic voting is very likely. But, on the other hand, the use of self-regulating systems in governance will lead to increased technological and political control. We expect this to lead to a particular type of political regime, something like democratic authoritarianism. Finally, the role of older people in politics will increase dramatically and, accordingly, age will become an important line of political agitation (for more details see Grinin and Grinin 2023; see also Grinin Grinin, and Korotayev 2021);
5) in international relations, as a result of changes in individual societies, as well as the emergence of a new world order, the coordination of societies will increase. It is also very likely that countries with older populations will become more peaceful, with less ambition to wage war (Grinin, Grinin, and Korotayev 2023a);
6) in the social sphere, it is expected that: a) age will become a very important social marker; b) regulation using the self-regulating systems will cover society from top to bottom, which can cause social tensions; c) social tensions between different age cohorts are very likely, as a result of which the institutionalization of age is expected to occur; d) the importance of the relationship between the individual and technology will increase, and a kind of socio-medical-technological sphere will arise, in which people will be forced to stay almost constantly. This will affect, first of all, the elderly and the disabled, whose lives will be significantly regulated. In our opinion, only in such a socio-technological environment is it possible to move towards increasing life expectancy. It can be assumed that society as a whole will become more solidary; however, ageism, the contradictions between age strata, between conservatism and the need for technological progress, between the rights to personal freedom and socio-technological restrictions will be felt quite strongly (Ibid.);
7) in the field of ecology and impact on the natural environment, an important role will be played by the understanding that an increase in life expectancy and its biological quality is possible only under certain environmental standards, otherwise the harm to health from bad ecology will undermine all the successes of medicine. Thus, we assume that a good ecological situation should already be a prerequisite for cybernetic society to reach its maturity. Of course, one cannot rule out a scenario of worsening climate and environmental conditions. However, this will definitely delay the transition to cybernetic society.

Fig. 5. Subsystems of cybernetic society
References
Arab-Ogly E. A. 1978. Demographic and Environmental Forecasts. Criticism of Modern Bourgeois Concepts. Moscow: Statistika. In Russian (Араб-Оглы Э. А. Демографические и экологические прогнозы. Критика современных буржуазных концепций. Москва: Статистика).
Artzrouni M., and Komlos J. 1985. Population Growth through History and the Escape from the Malthusian Trap: A Homeostatic Simulation Model. Genus 41(3–4): 21–39.
Bocquet-Appel J. P. 2011. When the World's Population Took off: The Springboard of the Neolithic Demographic Transition. Science 333(6042): 560–561.
Borsch S. J. 2004. Environment and Population: The Collapse of Large Irrigation Systems Reconsidered. Comparative Studies of Society and History 46(3): 451–468.
Borsch S. J. 2005. The Black Death in Egypt and England. Cairo: The American University of Cairo Press.
Boserup E. 1965. The Conditions of Agricultural Growth: The Economics of Agrarian Change under Population Pressure. Chicago, IL: Aldine.
Bray F. 1984. Agriculture. Science and Civilization in China / Ed. by J. Needham, Vol. 6. Part. 2. Biology and Biological Technology. Cambridge, MA: Cambridge University Press.
Caldwell J. C., Caldwell B. K., Caldwell P., McDonald P. F., and Schindlmayr T. 2006. Demographic Transition Theory. Springer. https://doi.org/10.1007/978-1-4020-4498-4
Carneiro R. 1970. Theory of the Origin of the State. Science 169: 733–738.
Carneiro R. 1978. Political Expansion as an Expression of the Principle of Competitive Exclusion. Origins of the State / Ed. by R. Cohen, and E. R. Service, pp. 205–223. Philadelphia: Institute for the Study of Human Issues.
Carneiro R. 1987. The Evolution of Complexity in Human Societies and Its Mathematical Expression. International Journal of Comparative Sociology 28(3–4): 111–128.
Chase-Dunn Ch., and Hall T. D. 1997. Rise and Demise: Comparing World-Systems. Boulder, CO: Westview Press.
Chesnais J. C. 1992. The Demographic Transition: Stages, Patterns, and Economic Implications: A Longitudinal Study of Sixty Seven Countries the Period 1720–1984. Oxford: Clarendon Press.
Chu C. Y. C., and Lee R. D. 1994. Famine, Revolt, and the Dynastic Cycle: Population Dynamics in Historic China. Journal of Population Economics 7(4): 351–378.
Claessen H. J. M. 2000a. Problems, Paradoxes, and Prospects of Evolutionism. Alternatives of Social Evolution / Ed. by N. N. Kradin, A. V. Korotayev, D. M. Bon-darenko, V. de Munck, and P. K. Wason, pp. 1–11. Vladivostok: FEB RAS.
Claessen H. J. M. 2000b. Structural Change: Evolution and Evolutionism in Cultural Anthropology. Leiden: CNWS Press.
Claessen H. J. M. 2002. Was the State Inevitable? Social Evolution & History 1(1): 101–117.
Claessen H. J. M., and Oosten J. G. (Eds.) 1996. Ideology and the Formation of Early States. Leiden: Brill.
Claessen
H. J. M., and van de Velde P. 1985. The
Evolution of Sociopolitical Organization. Development
and Decline. The Evolution of Sociopolitical Organization
H. J. M. Claessen, P. van de Velde, and E. M. Smith, pp. 1–12. South Hadley,
MA: Bergin and Garvey.
Coale A. 1983. Frank W. Notestein, 1902–1983. Population Index 49: 3–12.
Coale
A. 2013.
On the 30th Anniversary of the Death of Frank Notestein. Demoskop,
575–576 (November 18 – December 1). URL: http://www.demoscope.ru/weekly/
2013/0575/nauka01.php. In Russian (Коул Э. К 30-летию со дня смерти Фрэнка Ноутстайна. Демоскоп weekly, 575–576 (18 ноября –1 декабря)).
Davis
S. 2002. Urbanization
as Spontaneous Order. Inliberty. URL: https://old.inliberty.
ru/library/457-urbanizaciya-kak-spontannyy-poryadok. In Russian (Дэвис С. Урбанизация как спонтанный порядок. Inliberty. URL: https://old.inliberty.ru/library/
457-urbanizaciya-kak-spontannyy-poryadok).
Ehrlich P. R. 1975. The Population Bomb. Rivercity: Rivercity Press.
FAO. 2004. The State of Food and Agriculture 2003–2004. Rome: Food and Agriculture Organization of the United Nations.
Fischer G. 1993. The Population Explosion: Where is It Leading? Population and Environment 15(2): 139–153.
Frankema E. 2019. Africa and the Demographic Consequences of the Columbian Exchange. Asian Review of World Histories 7(1–2): 66–79.
Fried M. H. 1967a. The Evolution of Political Society. An Essay in Political Anthropology. New York: Random House.
Fried M. H. 1967b. On the Concepts of ‘Tribe’ and ‘Tribal Society’. Essays on the Problem of Tribe / Ed. by J. Helm, pp. 3–20. Seattle and London: American Ethnological Society.
Galesi L. 2022. Maize on the Move: The Diffusion of a Tropical Cultivar across Europe. Environment and History. DOI: 10.3197/096734021X16076828553386
Goldstone J. A. 2016. Revolution and Rebellion in the Early Modern World: Population Change and State Breakdown in England, France, Turkey, and China, 1600–1850. 2nd ed. Routledge.
Grinin L. E. 2003. The Early State and Its Analogues. Social Evolution and History 2(1): 131–176.
Grinin
L. E. 2004a. Democracy and Early State. Social Evolution and History 3(2):
93–149.
Grinin L. E. 2004b. Early State and Democracy. The Early State, Its Alternatives and Analogues / Ed. by L. E. Grinin, R. L. Carneiro, D. M. Bondarenko, and A. V. Korotayev, pp. 419–463. Volgograd: Uchitel.
Grinin L. E. 2006а. Productive Forces and Historical Process. 3rd ed. Moscow: KomKniga. In Russian (Гринин Л. Е. Производительные силы и исторический процесс. Москва: КомКнига).
Grinin L. E. 2006b. Industrial Revolutions as the Most Important Thresholds of History. Human and Nature: Confrontation and Harmony / Ed. by E. S. Kulpin, pp. 191–221. Moscow: IATs-Energiya. In Russian (Гринин Л. Е. Производственные революции как важнейшие рубежи истории. Человек и природа: противостояние и гармония / Ред. Э. С. Кульпин, с. 191–221. М.: ИАЦ-Энергия).
Grinin
L. E. 2007a. Production Revolutions and
Periodization of History: A Comparative and
Theoretic-Mathematical Approach. Social
Evolution and History 6(2):
11–55.
Grinin L. E. 2007b. Some Reflections on the Nature of Laws Related to Demographic Cycles (to the Problem of Determining General Methodological Approaches to the Analysis of Demographic Cycles). History and Mathematics: Conceptual Space and Directions of Search / Ed. by P. V. Turchin, et al., pp. 219–246. Moscow: LKI/ URSS. In Russian (Гринин Л. Е. Некоторые размышления по поводу природы законов, связанных с демографическими циклами (к постановке проблемы определения общих методологических подходов к анализу демографических циклов). История и математика: Концептуальное пространство и направления поиска / Ред. П. В. Турчин и др., c. 219–246. М.: ЛКИ).
Grinin L. E. 2008. Early State, Developed State, Mature State: Statehood Evolutionary Sequence. Social Evolution and History 7(1): 67–81.
Grinin L. E. 2009. The Pathways of Politogenesis and Models of the Early State Formation. Social Evolution and History 8(1): 92–132.
Grinin L. E. 2010. State and Historical Process: Evolution of Statehood: From an Early State to a Mature One. 2nd ed. Moscow: LIBROKOM. In Russian (Гринин Л. Е. Государство и исторический процесс: Эволюция государственности: От раннего государства к зрелому. 2-е изд. Москва: ЛИБРОКОМ).
Grinin L. E. 2011а. State and Historical Process: The Era of State Formation. The General Context of Social Evolution during the Formation of the State. 2nd ed. Moscow: LKI. In Russian (Гринин Л. Е. Государство и исторический процесс. Эпоха формирования государства. Общий контекст социальной эволюции при образовании государства. 2-е изд. Москва: ЛКИ).
Grinin L. E. 2011b. Origin of Globalization: World-System Analysis. Vek globalizatsii 1(7): 80–94. In Russian (Гринин Л. Е. Истоки глобализации: Мир-системный анализ. Век глобализации 1: 80–94).
Grinin L. E. 2012а. From Confucius to Comte. Establishing of Theory, Methodology and History of Phylosophy. Moscow: LKI. In Russian (Гринин Л. Е. От Конфуция до Конта. Становление теории, методологии и философии истории. М.: ЛИБРОКОМ).
Grinin L. E. 2012b. Afro-Eurasian World-System and the Origins of
Globalization. The Legacy of L. N.
Gumilyov and the Fate of the Peoples of Eurasia: History, Modernity, Prospects, pp. 211–224. SPb.: Izd-vo RGPU. In Russian
(Гринин Л. Е. Афроевразийская мир-система и истоки глобализации. Наследие Л. Н. Гумилева
и судьбы народов Евразии: история, современность, перспективы, c. 211–224. СПб.: Изд-во РГПУ им. А. И. Герцена).
Grinin L. E. 2012c. Macrohistory and Globalization. Volgograd: Uchitel.
Grinin L. E., and Grinin A. L. 2013. Macroevolution of Technology. Evolution: Development within Big History, Evolutionary and World-System Paradigms / Ed. by L. E. Grinin, and A. V. Korotayev, pp. 143–178. Volgograd: Uchitel.
Grinin L. E., and Grinin A. L. 2015. From Bifaces to Nanorobots. The World on the Way to the Epoch of Self-Regulating Systems (History of Technologies and Description of Their Future Development). Moscow: Moscow Branch of ‘Uchitel’ Publishing House. In Russian (Гринин Л., Гринин А. От рубил до нанороботов. Мир на пути к эпохе самоуправляемых систем (история технологий и описание их будущего). М.: Учитель).
Grinin L. E., and Grinin A. L. 2016. The Cybernetic Revolution and the Forthcoming Epoch of Self-Regulating Systems. Moscow: ‘Uchitel’ Publishing House.
Grinin L. E., and Grinin A. L. 2023. Analyzing Social Self-Organization and Historical Dynamics. Future Cybernetic W-Society: Socio-Political Aspects. Reconsidering the Limits to Growth A Report to the Russian Association of the Club of Rome / Ed. by V. Sadovnichy et al., pp. 491–520. Springer. https://doi.org/10.1007/978-3-031-34999-7_21
Grinin L., Grinin A., and Korotayev A. 2020. A Quantitative Analysis of Worldwide Long-Term Technology Growth: From 40,000 BCE to the Early 22nd Century. Technological Forecasting and Social Change 155 (June): 119955. https://doi.org/ 10.1016/j.techfore.2020.119955
Grinin L., Grinin A., and Korotayev A. 2021. COVID-19 Pandemic as a Trigger for
the Acceleration of the Cybernetic Revolution, Transition from E-Government to
E-State, and Change in Social Relations. Technological
Forecasting and Social Change 175: 1–15. DOI:
10.1016/j.techfore.2021.121348
Grinin L., Grinin A., and Korotayev A. 2023a. Future Political Change. Toward a More Efficient World Order. Reconsidering the Limits to Growth: A Report to the Russian Association of the Club of Rome / Ed. by V. Sadovnichy et al., pp. 191–206. Springer. DOI: 10.1007/978-3-031-34999-7_11
Grinin L., Grinin A., and Korotayev A. 2023b. Global Aging and Our Futures. World Futures 79(5): 536–556. DOI: 10.1080/02604027.2023.2204791
Grinin L. E., and Korotayev A. V. 2009. Social Macroevolution. Genesis and Transformations of the World System. Moscow: LKI/URSS. In Russian (Гринин Л., Коротаев А. Социальная макроэволюция. М.: ЛКИ/УРСС).
Grinin L. E., and Korotayev A. V. 2010. Global Crisis in Retrospect: A Brief History of Rises and Crises; From Lycurgus to Alan Greenspan. Moscow: LIBROCOM. In Russian (Гринин Л. Е., Коротаев А. В. Глобальный кризис в ретроспективе. Краткая история подъемов и кризисов от Ликурга до Алана Гринспена. М.: ЛИБРОКОМ).
Grinin L. E., and Korotayev A. V. 2012a. The Afroeurasian World-System: Genesis, Transformations, Characteristics. Routledge Handbook of World-Systems Analysis / Ed. by S. J. Babones, and Ch. Chase-Dunn, pp. 30–41. London – New York: Routledge.
Grinin L., and Korotayev A. 2012b. Cycles, Crises, Traps of the Modern World System. Study of Kondratieff, Juglar and Secular Cycles, Global Crises, Malthusian and Post-Malthusian Traps. Moscow: LKI. In Russian (Гринин Л. Е., Коротаев А. В. Циклы, кризисы, ловушки современной Мир-Системы. Исследование кондратьевских, жюгляровских и вековых циклов, глобальных кризисов, мальтузианских и постмальтузианских ловушек. М.: ЛКИ).
Grinin L. E., and Korotayev A. V. 2015. Great Divergence and Great Convergence:
A Global Perspective. Springer.
Grinin L. E., and Korotayev A. V. 2016. Near East, India, and China in Globalization Processes. Moscow: Moscow branch of ‘Uchitel’ Publishing House. In Russian (Гринин Л. Е., Коротаев А. В. Ближний Восток, Индия и Китай в глобализационных процессах. М.: Моск. ред. изд-ва «Учитель»).
Grinin L. E., and Korotayev A. V. 2018. Origins of Globalization in the Framework of the Afroeurasian World-System History. Comparing Globalizations, World-Systems Evolution and Global Futures / Ed. by T. D. Hall, pp. 37–70. Springer. https://doi. org/10.1007/978-3-319-68219-8_3
Grinin L. E., Korotayev A. V., and Malkov S. Yu. 2008а. Mathematical Models of Socio-Demographic Cycles
and Escape
from the Malthusian Trap: Some Possible Directions for Further Development. Mathematical Modeling of Historical
Processes Problems of Mathematical
History / Ed. by G. G. Malinetsky, and
A. V. Korotayev, pp. 78–117. Moscow: LIBROKOM/URSS. In Russian (Гринин Л. Е., Коротаев А. В., Малков С. Ю.
Математические модели социально-демографических циклов и выхода из
мальтузианской ловушки: некоторые возможные направления дальнейшего развития. Проблемы математической истории.
Математическое моделирование исторических процессов / Ред. Г. Г.
Малинецкий,
А. В. Коротаев, c.
78–117. Москва: Библиоком/УРСС).
Grinin L. E., Korotayev A. V., and Malkov S. Yu. 2008b. Some Possible Directions for Further Development of Mathematical Models of Socio-Demographic Cycles. Newsletter of the History and Computer Association / Ed. by L. I. Borodkin, No. 35, pp. 30–31. Moscow: Azbuka. In Russian (Гринин Л. Е., Коротаев А. В., Малков С. Ю. Некоторые возможные направления дальнейшего развития математических моделей социально-демографических циклов. Информационный бюллетень Ассоциации «История и компьютер» / Ред. Л. И. Бородкин, № 35, с. 30–31. М.: Азбука).
Grinin L. E., Malkov S. Yu., Gusev V. A., and Korotayev A. V. 2009. Some Possible Directions for the Development of the Theory of Socio-Demographic Cycles and Mathematical Models for Escaping the ‘Malthusian Trap’. History and Mathematics. Processes and Models / Ed. by S. Yu Malkov, L. E. Grinin, and A. V. Korotayev, pp. 134–210. Moscow: Knizhnyy dom ‘Librokom’. In Russian (Гринин Л. Е., Малков С. Ю., Гусев В. А., Коротаев А. В. Некоторые возможные направления развития теории социально-демографических циклов и математические модели выхода из «мальтузийской ловушки». История и математика. Процессы и модели / Ред. С. Ю. Малков, Л. Е. Гринин, А. В. Коротаев, с. 134–210. Москва: Книжный дом «Либроком»).
Grinin L. E., Malkov S. Yu., and Korotayev A. V. 2023. Developed and Developing Countries. Toward a Common Goal at Different Speeds. Reconsidering the Limits to Growth. A Report to the Russian Association of the Club of Rome / Ed. by V. Sadov-nichy, et al., pp. 207–224. Springer. https://doi.org/10.1007/978-3-031-34999-7_12
Guschina Yu. A., and Malkov S. Yu. 2014. On the Issue of Modeling Demographic Cycles and Exiting the Malthusian Trap. History and Mathematics: Socio-Economic Processes / Ed. by L. E. Grinin, and A. V. Korotayev, pp. 29–42. Volgograd: ‘Uchitel’. In Russian (Гущина Ю. А., Малков С. Ю. К вопросу о моделировании демографических циклов и о выходе из мальтузианской ловушки. История и математика: Социально-экономические процессы / Ред. Л. Е. Гринин, А. В. Коротаев, c. 29–42. Волгоград: Учитель).
Ho Ping-ti. 1956. Early-Ripening Rice in Chinese History. Economic History Review 9: 200–218.
Ibn Khaldūn, `Abd al-Rahman. 1958. The Muqaddimah: An Introduction to History. New York, NY: Pantheon Books (Bollingen Series, 43).
Ibn Khaldūn, `Abd al-Rahman. 1980. Prolegomena to the ‘Book of Instructive Examples...’. Ibn Khaldun / Ed. by A. A. Ignatenko, pp. 121–155. Moscow: Mysl'. In Russian (Ибн Халдун, Абд ар-Рахман. Пролегомены к «Книге поучительных примеров…». Ибн-Халдун / Ред. А. А. Игнатенко, c. 121–155. Москва: Мысль).
Ibn Khaldūn, `Abd al-Rahman. 2008. Introduction (al-Muqaddima). Historical and Philosophical Yearbook, pp. 187–217. Moscow: Nauka. In Russian (Ибн Халдун, Абд ар-Рахман. Введение (аль-Мукаддима). Историко-философский ежегодник, c. 187–217. Москва: Наука).
Ilyushechkin V. P. 1986. Estate-Class Society in the History of China (an Attempt of System-Structural Analysis). Moscow: Nauka. In Russian (Илюшечкин В. П. Сословно-классовое общество в истории Китая (опыт системно-структурного анализа). Москва: Наука).
Komlos J., and Artzrouni M. 1990. Mathematical Investigations of the Escape from the Malthusian Trap. Mathematical Population Studies 2: 269–287.
Komlos J., and Nefedov S. 2002. A Compact Macromodel of Pre-Industrial Population Growth. Historical Methods 35: 92–94.
Kögel T., and Prskawetz A. 2001. Agricultural Productivity Growth and Escape from the Malthusian Trap. Journal of Economic Growth 6: 337–357.
Korotayev A. V. 1997. Factors of Social Evolution. Moscow: Institut vostokovedeniya. In Russian (Коротаев А. В. Факторы социальной эволюции. Москва: Институт востоковедения).
Korotayev A. V. 2003а. George Peter Murdock and the School of Quantitative Cross-Cultural (Holocultural) Research. Social Structure, pp. 478–555. M.: Vost. lit-ra. In Russian (Коротаев А. В. Джордж Питер Мердок и школа количественных кросс-культурных (холокультуральных) исследований. Социальная структура, с. 478–555. М.: Вост. лит-ра).
Korotayev A. V. 2003b. Social Evolution: Factors, Patterns, and Trends. Moscow: Vost. lit-ra. In Russian (Коротаев А. В. Социальная эволюция: факторы, закономерности, тенденции. Москва: Вост. лит-ра).
Korotayev A. 2005. A Compact Macromodel of World System Evolution. Journal of World-Systems Research 11(1): 79–93. DOI: 10.5195/jwsr.2005.401
Korotayev A. V. 2006. Long-Term Political and Demographic Dynamics of Egypt: Cycles and Trends. Moscow: Vost. lit-ra. In Russian (Коротаев А. В. Долгосрочная политико-демографическая динамика Египта: циклы и тенденции. Москва: Вост. лит-ра).
Korotayev A. 2007. Compact Mathematical Models of World System Development, and How They Can Help Us to Clarify Our Understanding of Globalization Processes. Globalization as Evolutionary Process: Modeling Global Change / Ed. by G. Modelski, T. Devezas, and W. Thompson, pp. 133–160. Routledge.
Korotayev A. 2017. Malthusian Cycle. The SAGE Encyclopedia of Political Behavior / Ed. by F. M. Moghaddam, pp. 457–462. SAGE.
Korotayev A. 2020a. How Singular is
the 21st Century Singularity? The
21st Century Singularity
and Global Futures. A Big History Perspective / Ed. by A. Korotayev,
and D. LePoire, pp.
571–595. Springer. https://doi.org/10.1007/978-3-030-33
730-8_26
Korotayev A. 2020b. The 21st Century
Singularity in the Big History Perspective.
A Re-analysis. The 21st Century Singularity and Global Futures. A
Big History Perspective / Ed. by A. Korotayev, and D. LePoire, pp. 19–75.
Springer. https://doi.org/ 10.1007/978-3-030-33730-8_2
Korotayev A., and Khaltourina D. 2006. Introduction to Social Macrodynamics: Secular Cycles and Millennial Trends in Africa. KomKniga/URSS.
Korotayev A., and Komarova N. 2004. A New Mathematical Model of Pre-Industrial Demographic Cycle. Mathematical Modeling of Social and Economic Dynamics / Ed. by M. G. Dmitriev, and A. P. Petrov, pp. 157–163. Russian State Social University.
Korotayev A. V., Komarova N. L., and Khaltourina D. A. 2007. Laws of History. Secular Cycles and Millennial Trends. Demography. Economy. Wars. Moscow: Komkniga/URSS. In Russian (Коротаев А. В., Комарова Н. Л., Халтурина Д. А. Законы истории. Вековые циклы и тысячелетние тренды. Демография. Экономика. Войны. М.: КомКнига/URSS).
Korotayev A., Malkov S., and Grinin L. 2014.
A Trap at the Escape from the Trap? Some Demographic
Structural Factors of Political Instability in Modernizing Social Systems. History and Mathematics: Trends and Cycles
/ Ed. by L. E. Grinin, and
A. V. Korotayev, pp. 201–267. Volgograd: ‘Uchitel’
Publishing House.
Korotayev A., Malkov A., and Khaltourina D. 2006a. Introduction to Social Macrodynamics: Compact Macromodels of the World System Growth. Moscow: KomKniga/URSS.
Korotayev A., Malkov A., and Khaltourina D. 2006b. Introduction to Social Macrodynamics: Secular Cycles and Millennial Trends. Moscow: KomKniga/URSS.
Korotayev A., and Zinkina J. 2014. How to Optimize Fertility and Prevent Humanitarian Catastrophes in Tropical Africa. African Studies in Russia 6: 94–107.
Korotayev A., and Zinkina J. 2015. East Africa in the Malthusian Trap? Journal of Developing Societies 31(3): 385–420. DOI: 10.1177/2F0169796X15590322
Korotayev A., and Zinkina J. 2022. Egypt's 2011 Revolution. A Demographic Structural Analysis. Handbook of Revolutions in the 21st century: The New Waves of Revolutions, and the Causes and Effects of Disruptive Political Change / Ed. by J. A. Goldstone, L. Grinin, and A. Korotayev, pp. 651–683. Springer. DOI: 10.1007/978-3-030-86468-2_25
Korotayev A., Zinkina J., and Andreev A. 2016. Secular Cycles and Millennial Trends. Cliodynamics 7(2): 204–216. DOI: 10.21237/C7CLIO7230484
Korotayev A., Zinkina J., Goldstone J., and
Shulgin S. 2016.
Explaining Current Fertility Dynamics in
Tropical Africa from an Anthropological Perspective: A Cross-Cultural
Investigation. Cross-Cultural Research 50(3):
251–280. DOI: 10.1177/106
9397116644158
Korotayev A., Zinkina J., Kobzeva S., Bogevolnov J., Khaltourina D., Malkov A., and Malkov S. 2011. A Trap at the Escape from the Trap? Demographic-Structural Factors of Political Instability in Modern Africa and West Asia. Cliodynamics 2(2): 276–303. DOI: 10.21237/C7clio22217
Kremer M. 1993. Population Growth and
Technological Change: One Million B.C. to 1990. The Quarterly Journal of Economics 108(3): 681–716. DOI: 10.2307/
2118405
Kychanov Ye. I. 1986. The Main Channels of Social Mobility in China during the Tang and Sun dynasties (7th –12th centuries). Classes and Estates in Pre-Capitalist Societies of Asia. The Problem of Social Mobility / Ed. by G. F. Kim, and K. Z. Ashrafyan, pp. 105–117. Moscow: Nauka. In Russian (Кычанов Е. И. Основные каналы социальной мобильности в Китае при династиях Тан и Сунь (VII–XII вв.). Классы и сословия в докапиталистических обществах Азии. Проблема социальной мобильности / Ред. Г. Ф. Ким, К. З. Ашрафян, c. 105–117. Москва: Наука).
Landry A. 1934. La révolution démographique. Paris.
Lapina Z. G. 2002. China during the Sun Dynasty (960–1279). History of China / Ed. by A. V. Meliksetov, pp. 199–228. 2nd ed. Moscow: Izd-vo MGU; Vysshaya shkola. In Russian (Лапина З. Г. Китай в период правления династии Сунь (960–1279). История Китая / Ред. А. В. Меликсетов, c. 199–228. 2-е изд. Москва: Изд-во МГУ; Высшая школа).
Lee F. 2007. Climatic Change and Chinese Population Growth. Human Geography 24(3): 347–364.
Lee H. F., and Zhang D. D. 2010. Changes in Climate and Secular Population Cycles in China, 1000 CE to 1911. Climate Research 42(3): 235–246.
Lesthaeghe R. 2020. The Second Demographic Transition, 1986–2020: Sub-Replacement Fertility and Rising Cohabitation – a Global Update. Genus 76(1): 1–38. https://doi.org/10.1186/s41118-020-00077-4
Lips J. E. 1956. The Origin of Things. New York: Fawcett.
Livi-Bacci M. 2017. A Concise History of World Population. Wiley-Blackwell.
Malkov S. 2009. Social Self-Organization and the Historical Process: Possibilities of Mathematical Modeling. Moscow: LIBROKOM. In Russian (Малков С. Ю. Социальная самоорганизация и исторический процесс: Возможности математического моделирования. М.: ЛИБРОКОМ).
Malkov S., Grinin L., Grinin A., Musieva J., and Korotayev A. 2023. Modeling Social Self-Organization and Historical Dynamics. Global Phase
Transitions. Reconsidering the Limits to
Growth. A Report to the Russian Association of the Club of Rome / Ed. by V.
Sadovnichy, et al., pp. 419–460.
Springer. https://doi.org/10.1007/
978-3-031-34999-7_19
Malthus T. 1798. An Essay on the Principle of Population, as It Affects the Future Improvement of Society with Remarks on the Speculations of Mr. Godwin, M. Condorcet, and Other Writers. St. Paul's Church-yard.
McNeill W. H. 1998. Plagues and Peoples. Anchor.
McNeill W. H. 2013. The Pursuit of Power: Technology, Armed Force, and Society since AD 1000. University of Chicago Press.
Mokyr J., and Foth H.-J. 2010. Understanding Growth in Europe, 1700–1870: Theory and Evidence. The Cambridge Economic History of Modern Europe 1700–1870 / Ed. by S. Broadberry, and K. H. O'Rourke, Vol. 1, pp. 7–42. Cambridge: Cambridge University Press.
Nefedov S. A. 2004. A Model of Demographic Cycles in a Traditional Society: The Case of Ancient China. Social Evolution and History 3(1): 69–80.
Nefedov S. A. 2007. The Concept of Demographic Cycles. Yekaterinburg: USGU. In Russian (Нефедов С. А. Концепция демографических циклов. Екатеринбург: УГГУ).
Nefedov S. A. 2013. Modeling Malthusian Dynamics in Pre-Industrial Societies. Cliodynamics 4(2): 229–240. DOI: 10.21237/C7clio4221335
Nefedov S. A. 2014a. Modeling Malthusian Dynamics in Pre-industrial Societies. Social Evolution & History 13(1): 172–184.
Nefedov S. A. 2014b. Modeling Malthusian Dynamics in Pre-industrial Societies: Mathematical Modeling. History and Mathematics: Trends and Cycles / Ed. by L. E. Grinin and A. V. Korotayev, pp. 190–220. Volgograd: ‘Uchitel’ Publishing House.
Nefedov S. A. 2014c. Mathematical Models of Malthusian Economics. History and Mathematics: Aspects of Demographic and Socio-Economic Processes / Ed. by L. E. Grinin, and A. V. Korotayev, pp. 18–28. Volgograd: Uchitel. In Russian (Нефедов С. А. Математические модели мальтузианской экономики. История и математика: Аспекты демографических и социально-экономических процессов / Ред. Л. Е. Гринин, А. В. Коротаев, c. 18–28. Волгоград: Учитель).
Notestein F. W. 1953. Economic Problems of Population Change. Proceedings of the Eighth International Conference of Agricultural Economists, pp. 13–31. London: Oxford University Press.
Parker G. 2013. Global Crisis: War, Climate Change, and Catastrophe in the Seventeenth Century. Yale University Press.
Perkins D. H. 1969. Agricultural Development in China, 1368–1968. Chicago: Aldine.
Persson K. G., and Sharp P. 2015. An Economic History of Europe. Cambridge University Press.
Pingali P. L. 2012. Green Revolution: Impacts, Limits, and the Path Ahead. Proc. Natl. Acad. Sci. USA 109(31): 12302–12308. DOI: 10.1073/pnas.0912953109. URL: http://www.ncbi.nlm.nih.gov/pmc/articles/PMC3411969/#r1.
Reher D. 2011. Economic and Social Implications of the
Demographic Transition. Population and Development Review 37: 11–33.
https://doi.org/10.1111/j.1728-4457.
2011.00376.x
Russel J. G. 1975. Population in Europe 500–1500. The Fontana Economic History of Europe. The Middle Ages / Ed. by C. M. Cipolla, pp. 25–70. Collins: Fontana Books.
Saavedra L. T. 2019. The Demographic Explosion in the Sahel Region: Its Governance's New Challenge. Instituto Español de Estudios Estratégicos.
Service E. R. 1975. Origins of the State and Civilization. The Process of Cultural Evolution. New York: Norton.
Shiba Y. 1970. Commerce and Society in Sung China. Ann Arbor, MI: University of Michigan Center for Chinese Studies.
Spengler J. J. (Ed.) 1976. Zero Population Growth: Implications. Carolina Population Center.
Steinmann G., and Komlos J. 1998. Population Growth and Economic Development in the Very Long Run: A Simulation Model of Three Revolutions. Mathematical Social Sciences 16: 49–63.
Steinmann G., Prskawetz A., and Feichtinger G. 1998. A Model on the Escape from the Malthusian Trap. Journal of Population Economics 11: 535–550.
Turchin P., and Nefedov S. 2009. Secular Cycles. Oxford – Princeton: Princeton University Press.
UN Population Division. 2023. United Nations Population Division Database. United Nations. URL: http://www.un.org/esa/population.
Urnov M. Yu.
2022. The World-System is at a Turning Point: Changing the Balance of Power
between the Countries of the Core and the Periphery and the Beginning
of the Global Crisis. Moscow: LENAND. In Russian (Урнов М. Ю. Мир-система
на переломе: Изменение баланса сил между странами ядра и периферии и на-чало
глобального кризиса. Москва: ЛЕНАНД).
Usher D. 1989. The Dynastic Cycle and the Stationary State. The American Economic Review 79(5): 1031–1044.
Vishnevsky A. G. 1973. Demographic Revolution. Voprosy filosofii 2: 53–64. In Russian (Вишневский А. Г. Демографическая революция. Вопросы философии 2: 53–64).
Vishnevsky A. G. 2005. Selected Works on Demography. Vol. 1. Demographic Theory and Demographic History. Moscow: Nauka. In Russian (Вишневский А. Г. Избранные демографические труды. Том 1. Демографическая теория и демографическая история. М.: Наука).
Wik M., Pingali P., and Broca S. 2008. Background Paper for the World Development Report 2008: Global Agricultural Performance: Past Trends and Future Prospects. Washington, DC: World Bank.
Wood J. W. 1998. A Theory of Preindustrial Population Dynamics: Demography,
Economy, and Well-Being in Malthusian Systems. Current Anthropology 39:
99–135.
Zhao X., and Drechsler W. 2018. Wang Anshi's Economic Reforms: Proto-Keynesian Economic Policy in Song Dynasty China. Cambridge Journal of Economics 42(5): 1239–1254.
Zinkina J., Christian D., Grinin L., Ilyin I., Andreev A., Aleshkovski I., Shulgin S., and Korotayev A. 2019. A Big History of Globalization: The Emergence of a Global World System. Springer. DOI: 10.1007/978-3-030-05707-7
Zinkina J., and Korotayev A. 2014. Explosive Population Growth in Tropical Africa: Crucial Omission in Development Forecasts (Emerging Risks and Way Out). World Futures 70(4): 271–305. DOI: 10.1080/02604027.2014.894868
Zinkina J., Korotayev A., and Andreev A. 2016. Circumscription Theory of the Origins of the State: A Cross-Cultural Re-Analysis. Cliodynamics 7(2): 187–203.
[1] And one can trace this already at the earliest stages of the historical process (see e.g., Carneiro 1970, 1978; Claessen and van de Velde 1985; Claessen 2002; Chase-Dunn and Hall 1997; Fried 1967a, 1967b; Service 1975; Kremer 1993; Korotayev 1997, 2003а, 2003b, 2005, 2007, 2020a, 2020b; Grinin 2003, 2004a, 2004b, 2006а, 2007a, 2011а, 2012b; Grinin L. and Grinin A. 2015; Grinin and Korotayev 2009).
[2] Henri J. M. Claessen denotes the combination of demographic characteristics as a societal format. This concept comprises the size of population, the acceptable demographic pressure on the territory, and the spatial distribution of population (Claessen 2000a: 3; 2000b: 188; 2016: 7; Claessen and Oosten 1996: 5). This format played an extremely important role in creating the conditions for the formation of complex polities and early states (see also Grinin 2008, 2009, 2011а).
[3] The matter is that the concept of the Neolithic Revolution includes only the process of transition from hunting and gathering to primitive agriculture and cattle breeding. Meanwhile, the dramatic changes in agriculture, associated with the transition to irrigation and plough farming, occurred much later. Within our approach, this was the final phase of the Agrarian Revolution.
[4] At the level of individual societies (sometimes continents), the major demographic transformations can be based on active colonization (the colonial demographic model is typical for North America, Australia, and Russia). But colonization is usually the continuation/realization of a demographic transformation in a particular natural area supported by technological advances. Even such colonization as the one in the Russian South in the 18th – 19th centuries is the result of military (technological) revolutions and the victory of civilization over nomads (this also applies to the settlement of the US West to an even greater extent). As for the Americas and Australia, their settlement is a direct result of the initial / modernization phases of the Industrial Revolution (the Age of Discoveries).
[5] Thus, the emergence of the state is directly or indirectly connected with the LDT of the Agrarian Revolution, that is, with the accelerated population growth during the transition to intensive agriculture (see Grinin 2011a). But, on the other hand, the emergence of states capable of ensuring internal peace also contributed to population growth (see below; Grinin 2007b). The development of a broad and intensive international trade in food and other essential commodities finally brought the countries of Europe out of the Malthusian trap in the 19th century (see more about this below).
[6] The World–System originated as an Afroasian world-system in the Middle East with the start of the Agrarian Revolution 9–12 thousand years ago (about its development see Grinin 2011b, 2012b; Grinin and Korotayev 2009, 2012a, 2018; Korotayev, Malkov, and Khaltourina 2006a).
[7] We use a modified version of a term originally proposed by Vishnevsky (1973).
[8] A clear example, though inexplicably rarely discussed, is the transition to cooked foods in the Neolithic. This made it easier to assimilate food, to feed children and to help older people, many of whom lost their teeth and the ability to chew meat and hard plant foods, to eat better and to be less of a burden on the young. Of course, cooked food was known to hunter-gatherers since ancient times (there is even evidence that Neanderthals ate boiled vegetables). But without the mass production of pottery and the improvement of hearths, cooking food was quite difficult.
[9] Of course, the quality of biological life was sporadically improved since ancient times (take the example of the transition to boiled food, or the emergence of medicine). But from the 17th – 18th centuries it was precisely due to technology that it began to grow steadily in Europe, and already from the 19th century it became a trend.
[10] Thus, there was a huge local transformation in China from the end of the 17th to the first half of the 18th centuries, when the population more than tripled over two centuries from 130 million in 1650 to 420 million in 1850 (see Ilyushechkin 1986; Mokyr and Foth 2010: 61; see also Ho Ping-ti 1956; Perkins 1969: 38; Shiba 1970: 50; Bray 1984: 491–494, 598; Korotayev, Malkov, and Khaltourina 2006b). But it proceeds mainly due to social innovations (for details see Korotayev and Khaltourina 2006; Grinin 2010: 267–271). See also Korotayev, Malkov, and Khaltourina 2006b about impressive population growth in China in the 11th century.
[11] Even more so if one keeps in mind that people are the most important and integral component of productive forces (see above).
[12] Including wars for rich territories. They occurred from ancient times and even among the pre-state peoples. E.g., bloody battles took place between the Indians, in particular the Sioux and the Chippews, for the wild rice fields (Lips 1956: 105–106).
[13] In addition to China, here one can mention Egypt and Babylonia, some countries of Central Asia and Europe (already at the later stages of the Craft-Agrarian production principle).
[14] About the Malthusian trap see Artzrouni and Komlos 1985; Steinmann and Komlos 1988; Komlos and Artzrouni 1990; Steinmann et al. 1998; Usher 1989; Wood 1998; Kögel and Prskawetz 2001; Grinin and Korotayev 2010, 2012b; Grinin, Korotayev, and Malkov 2008а, 2008b; Grinin, Malkov et al. 2009; Nefedov 2014c; Guschina and Malkov 2014; Malthus 1798; Korotayev, Zin-kina et al. 2011; Korotayev, Malkov, and Grinin 2014; Zinkina and Korotayev 2014; Korotayev, Zinkina, Goldstone et al. 2016; Korotayev and Zinkina 2014, 2015, 2022.
[15] This trend of dynastic degradation was brilliantly described by the 14th-century Arab sociologist Ibn Khaldūn (1958, 1980, 2008).
[16] On the other hand, in some societies or during certain long periods, under the influence of factors such as under population, favourable climate fluctuations, or development of new lands, etc., the demographic restrictions would not work.
[17] In fact, the first depopulation was caused by the collapse of the Western Roman Empire and the barbarization of Europe (when the efficiency in agriculture, productivity and the ecological niche decreased). Thus, in the period from 500 to 650, the population of Europe, according to some sources, decreased by one and a half time, from 27.5 million to 18 million people (Russel 1975: 36).
[18] In the 16th – 18th centuries very valuable and productive agricultural crops plants spread from the New World to the Old World, primarily corn and potatoes which played an important role in the development of agriculture and population growth not only in Europe but also in Asia and Africa (in the latter, the batata, or sweet potato became of large importance) (see, e.g., Frankema 2019; Zinkina et al. 2019; Galesi 2022).
[19] So, while in 18th-century Britain there was enough grain both to meet their own needs and for export, then by the mid-19th century the situation had changed, the country could not provide itself with agricultural products. However, the population growth did not stop, now the growth of grain imports (the result of a powerful development of trade and the improvement of maritime transport) allowed the population to grow rapidly (e.g., Persson and Sharp 2015).
[20] Thus, in the United States the number of childless households (which, of course, includes older people whose children are already grown) increased in the period from 1960 to 2020 from 51 to 74 %, respectively (Urnov 2022: 40).
[21] Both the government and business benefited from the decrease in the birth rate, because this raised the standard of living and gave the so-called demographic dividend and freed up many millions of women for the labor market.